
抗体功能化修饰是脂质纳米颗粒实现mRNA精准递送的关键技术,尤其在in vivo CAR-T等前沿疗法中展现出巨大潜力。然而,一个长期困扰该领域的问题始终悬而未决:LNP表面到底需要偶联多少抗体,才能实现最佳递送?过去,我们只能通过投料比”进行经验性摸索,如同“黑箱操作”。但近日,日东电工株式会社(Nitto Denko Corporation)核酸药物事业部发表于《Nano Letters》的研究给出了颠覆性答案:配体密度与递送效率并非简单的正相关,而是呈现经典的“倒U型”关系。而揭示这一规律的核心利器,正是单颗粒纳米流式检测技术(NanoFCM)。本文将带您深度解析这项研究,看NanoFCM如何通过绝对定量,将LNP工程化从“经验掺混”推向“定量设计”的新纪元。
随着mRNA疗法从传染病疫苗拓展至癌症免疫治疗(如in vivo CAR-T),如何将mRNA精准递送至特定靶细胞成为核心挑战。将抗体(或纳米抗体VHH)偶联至LNP表面,是实现主动靶向的直接策略。然而,传统的表征方法存在致命的短板:
缺乏精准的功能配体密度表征手段,导致Ab-LNP的研发长期停留在“经验摸索”阶段,结果难以复现,机制无法阐明。
在这项由日本Nitto Denko团队主导的研究中,研究者开发了一种基于VHH的LNP修饰平台,并创新性地引入了单颗粒纳米流式(NanoFCM) 来解决上述难题。他们建立了一套严谨的功能配体定量流程(图1e ):
这一方法实现了三大飞跃:
借助NanoFCM的精准定量能力,研究者得以构建连续的配体密度梯度,并系统性探究其与递送效率的关系,从而获得了一系列颠覆性发现。
1、线性调控与饱和平台
研究发现,VHH投料在0.008–0.25 mol%范围内时,表面功能配体密度呈线性增加。但当投料达到0.5 mol%时,密度进入平台期(图1j )。这个结果首次直观地证明了LNP表面存在“接枝饱和”现象,盲目增加投料只会造成浪费,这在过去是无法被清晰界定的。

2、“倒U型”递送曲线
在明确功能密度后,研究者在体内外验证了递送效率。结果清晰地显示,CD8+ T细胞的转染效率与配体密度呈经典的“倒U型”关系(图2)。当配体密度约为 0.1 VHH/100 nm²时,体内 CD8⁺ T 细胞转染效率达到最高值 51.5%,且脱靶效应极低。无论是低于还是高于这个密度“黄金窗口”,递送效率均显著下降。

3、机制解析:高密度诱导受体降解
为什么高密度反而有害?NanoFCM定量结果结合后续流式细胞术和Western blot,揭示了深刻的“受体经济学”机制:

4、体内验证:极低剂量下的惊人疗效
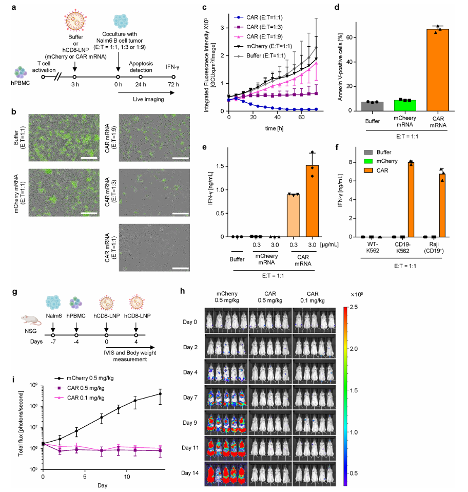
研究团队将编码第二代临床级CD19 CAR(FMC63 scFv-CD28-CD3ζ)的mRNA负载于最优配体密度(0.1 VHH/100 nm²)的hCD8-LNP中,用于CD19 CAR‑mRNA递送,在Nalm6白血病小鼠模型中验证了其强大的抗肿瘤能力。结果显示,最优密度的CAR-LNP(0.1 mg/kg)治疗组实现近乎完全的肿瘤抑制,生物发光信号几乎消失;而对照组肿瘤则快速进展。治疗期间未观察到体重下降或其他毒性迹象,证实了良好的安全性(图4g-i)。

这项研究不仅带来了学术上的突破,更对LNP药物的临床转化具有里程碑意义。
这篇《Nano Letters》文章是LNP靶向递送领域的一个转折点。它用严谨的数据告诉我们:在纳米药物的世界里,更精准的定量才能带来更深刻的理解,进而指导更理性的设计。而贯穿整个研究,从功能配体密度的线性调控、颗粒间异质性评估,到最佳递送窗口的精准定位,再到体内极致药效的验证,单颗粒纳米流式检测技术(NanoFCM)始终是核心数据来源。它让原本“看不见、数不清”的LNP表面,变得“可见、可数、可量化”。
作为这一技术的开创者和先行者,我们坚信,NanoFCM将成为下一代精准纳米药物研发不可或缺的“火眼金睛”。